
Jepang (naikmotor)-Suzuki diketahui telah mendaftarkan rancangan sepeda motor hybrid ke badan paten Jepang atau Japan Patent Office.
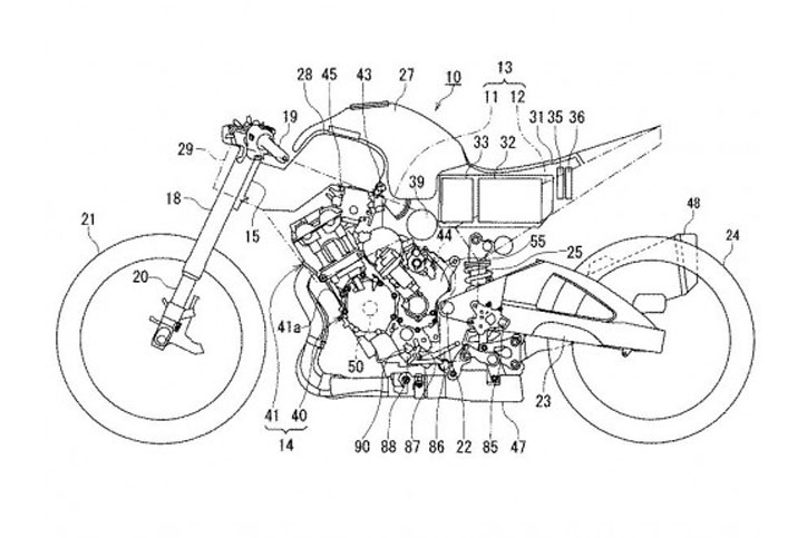
Motor diketahui menggunakan mesin kombusi empat silinder segaris dan dibantu sebuah motor listrik. Sepeda motor tersebut menurut Motorcycle.com bermodel sportbike dengan transmisi semi otomatik.
Pada rancangannya, baik mesin pembakaran dalam maupun motor listrik bisa berfungsi sebagai penggerak dengan bekerja masing-masing atau gabungan, di mana torsi mesin disalurkan melalui transmisi semi otomatik.
Ketika mesin pembakaran dalam bekerja sendiri, transmisi akan memutar motor listrik dan mengubahnya menjadi generator penghasil listrik.
Sementara dalam kondisi butuh torsi tambahan, motor berfungsi sebagai penggerak yang membantu mesin. Tetapi dengan mode full electric, motor sepenuhnya menggerakkan sepeda motor.
Walaupun motor butuh tegangan AC tetapi baterai bertegangan DC, maka inverter yang ditempatkan di bawah jok yang akan mengubah tegangannya. Inverter termasuk yang dipatenkan Suzuki.
Salah satu alasan rancangan bertransmisi semi otomatik karena tetap butuh kaki kiri pengendara untuk mengaktifkan gir, meski koplingnya akan dioperasikan secara elektrik dan dikontrol ECU.
Pengendaraan sepeda motor listrik bisa diatur sesuai kebutuhan di kemudi yang tersedia selector mode pure electric, electric assist dan power generation. Tetapi jika ingin segera menggunakan penggerak mesin kombusi, pengendara tinggal menekan tombol starter.(Afid/nm)

